多鲸行研 | 2024 中国教育智能硬件行业发展趋势报告

图片


1993 年,小霸王学习机横空出世,教育智能硬件风靡一时,从此飞入寻常百姓家。2023 年,教育大模型应运落地,各类教育智能硬件推陈出新,起势忽如一夜春风起。三十年间,纵观整个教育智能硬件产业,从传统的电子词典、点读笔,到学生平板、教育大屏、教育机器人,再到 AI 赋能下的词典笔、听力机、学习机与学练机、智能手写笔,产品形态愈发多样,覆盖场景愈发多元。


而今,立于 2024 年的潮头,俯瞰教育智能硬件市场,政策推动、需求迭代、技术升级、品类创新,多重因素影响之下,市场供需两旺,行业多元发展,新模式、新标准、新格局不断涌现,规模已突破千亿元。


5 月,面对行业全新阶段,多鲸教育研究院出品《 2024 中国教育智能硬件行业发展趋势报告》,梳理教育智能硬件行业当前十大发展趋势,剖析行业五大典型企业,助力行业在危机中育新机,于变局中开新局。


图片


> 如需 PDF 文件,请添加多鲸小助手微信【duojingxzs】,并备注【教育智能硬件】。


图片

数据来源:多鲸教育研究院整理


概览


· 专家观点

· 教育智能硬件定义

· 教育智能硬件分类

· 教育智能硬件行业发展趋势

· 教育智能硬件行业典型企业案例分析

图片

正所谓「永远不要把火车当成更快的马车」,对于专注新技术领域创新的教育公司来说,认识到新技术带来的范式变化,尤其重要。在大模型的时代,网易有道也在思考什么才是「大模型原生」应用的真正特点。就学习产品而言,如何满足用户日益强烈的个性化交互需求,一直是非常重要的命题。网易有道也始终致力于围绕这一命题不断创新产品与功能,比如推出全球首个虚拟人口语私教 Hi Echo、有道词典笔的系列 AI 精讲功能、AI 家庭教师「小p老师」等,均是利用大模型对齐能力实现产品创新的典型尝试。

我认为,将大模型基础能力和硬件技术进行深度结合的应用前景十分广阔,这也是我们正在努力的方向。相信未来网易有道可以向用户和行业呈现越来越多令人惊喜的产品。


——网易有道CEO/周枫

面对 2024 年政府工作报告中提出的大力发展数字教育的号召,我们深刻认识到,作为教育技术企业的猿辅导集团,肩负重大的责任和使命。猿辅导集团推出的小猿学练机,正是对数字教育战略行动的积极响应和前瞻性布局。本着教育的本质将会转向以学习者为中心的信念,我们致力于通过科技的力量,使每个学习者的学习过程更加个性化、高效和公平。

基于学习者的个性化差异,构建适应其学习能力与学习特点的学习方式,助力实现更加公平、更高效率的个性化学习,正是小猿学练机通过科技与教育的深度融合,在不断进化的方向。

我们正在步入以 AI 个性化学习服务为核心的新教育时代,相信在不久的将来,规模化的个性化学习与因材施教终将实现。

——猿辅导集团副总裁/王向东

大模型时代,通用人工智能技术正在重塑教育的人才培养模式。科大讯飞在老师备课、课堂教学、学业诊断、学生学习、心理健康等教育主环节用「人工智能+教育」助推教育变革、加快推广大模型赋能教育。

以前个性化学习更多聚焦在个性化学习内容上,下一步,借助大模型可以为每一个学生创造一种个性化的学习路径。学生可以借助星火大模型进行启发式 1 对 1 辅导,实现互动探究式学习。

未来不是属于 AI ,而是属于掌握 AI 的新人类。科大讯飞将持续发力 AI 教育,让更多的孩子享受到 AI 技术带来的教育红利,提前掌握通用人工智能时代需要的学习能力和创造力。让每个孩子真正站在人工智能肩膀之上,拥抱未来。

——科大讯飞副总裁/章继东

新一轮科技革命下,人工智能赋能教育有了更多探索的可能性,这也对教育硬件行业的专业度有了更高的要求,门槛也在不断提升。未来的产品将围绕不同学段人群、不同教学需求更加专业化、多元化。我们需要立足教育本身,站在用户的角度去思考用户需要什么,再将其转化为产品能力,服务和支持教育发展。

——希沃常务副总裁/张凌

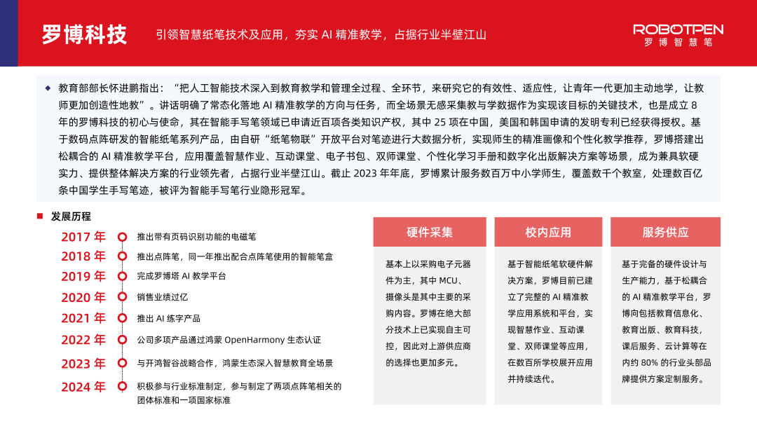
由人工智能推动的精准教学将真正实现先人倡导的「有教无类」且「因材施教」,将成为中国教育行业的新质生产力,用优质公平的教育带来一个更美好的中国。而全场景无感采集教与学数据则是实现该目标的关键技术。

8 年时间里,罗博科技不仅让中国拥有了「从硬件到软件再到应用全部环节」完全自主知识产权的智能手写笔,更让这项有 20 多年历史的技术真正常态化应用,也让曾经带动世界文明的中国纸笔在数字时代焕发出新的生命,让青年一代更加主动地学,让教师更加创造性地教。人人拥有一支智能笔的景象,相信在 3 - 5 年内就将呈现。

——罗博科技创始人/殷述军

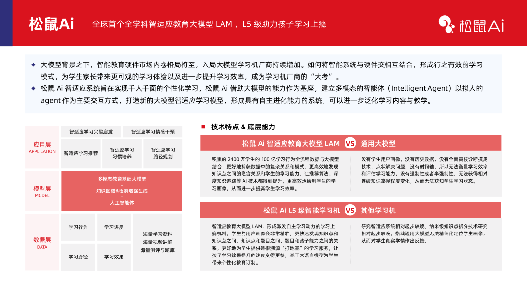
在全球视野下,人工智能已然成为推动教育创新发展的核心动力。如何将大模型技术与教育理论深度融合,仍是亟待探索的课题。智适应系统实现了个性化学习,大模型技术则凭借强大的数据处理和深度学习能力,为孩子提供了全面学习支持。两者的结合,形成智适应教育大模型,真正为每个孩子提供了独一无二的个性化学习路径。

过去近十年,松鼠 Ai 坚持科技创新,加大研发投入,不断突破并推动 AI 教育发展。展望未来,人工智能技术将持续增强其多模态理解能力、生成能力以及自主学习推理能力,构建更智能、自主的教学体系,从而无缝融入人们日常的学习与工作场景中。这一深度融合将催生更高效的教育服务体系和创新机会,开启智能化教育新纪元。

——松鼠 Ai 联合创始人兼 CEO/周伟

当我们探讨如何让孩子尽早去体验、探索以及更好地运用 AI 时,智能学习硬件无疑是不二之选!

在过去的十年里,AI 教育以其强大的数据处理能力和个性化学习方案,为全球数百万学生提供了精准、高效的学习支持。然而,随着人们对学习场景需求的不断提升,未来的 AI 教育必须寻找更加便捷、实用的载体,让探索、 学习随时随地发生。

听力熊团队始终致力于引领孩子们走进一个充满智慧与创新的未来,借助 AI 的能力打造实用性与趣味性兼容的便携学习设备,替孩子铸造一把金钥匙,让其成为未来通用人工智能世界的原住民。

——听力熊联合创始人/袁琳

当前「大模型」等技术的发展降低了人工智能技术应用门槛,拓展了人工智能技术落地的场景,提高了人工智能赋能教育的上限,将新的变量引入到了教育数字化和智能硬件行业。

我们仍应致力于新型数字技术和优质教育资源的研发,打造以人为核心、以落地应用为目标的教育数字化应用和各类教育智能硬件,推动规模化的个性化学习落地。

——读书郎智慧教育事业部总裁/荆全齐

为培养符合新质生产力要求的科技创新人才,我们必须深入理解产业需求与人才成长规律,实现科技与教育的深度融合。

优必选教育致力于从知识、技能和素养三大方向,分层次、多场景赋能科创人才培育,依托人工智能技术开发教育产品。智能硬件是内容和软件的载体,模拟真实世界的智能化产品,使学生能在真实场景中学习和应用;软件则作为硬件的延伸,加入教育垂直模型,积累和分析教学过程数据,为师生提供定制化的教学方案,实现真正的因材施教,加速实现教育的扩优提质。

——优必选科技高级副总裁/钟永

十年树木,百年树人。从早期远教工程到教育信息化1.0「三通两平台」建设,再到后期「三全两高一大」信息化 2.0,联想一直扎根教育领域,目前已服务超 1200 所高校、1400 多所高职院校和 20 多万所中小学。

AI 新时代,教育数字化发展进入更有组织、更加主动、更高质量的新发展阶段。联想将致力于提供基于「端-边-云-网-智」新 IT 技术架构的全栈 AI 产品、方案和服务,包括 AI 内嵌的智能终端、AI 导向的基础设施和 AI 原生的方案服务,全景式满足智慧教育建设的需求,加速教育数字化转型每一步。

——联想商用智能设备事业部总经理/黄昕炜

随着科技的飞速发展,教育智能硬件正逐步向多元化、智能化方向发展,从知识传授、学习体验等多个方面对教育模式进行了深度重塑。

展望未来,随着 AI、AR/VR 等技术的进一步成熟,教育智能硬件将更加注重个性化学习方案的定制,以及学习场景的拓展与互动性增强。腾讯教育将持续关注并推动这一领域的创新与发展,以腾讯云、AI 与连接能力,推动教育智能硬件的生态系统建设,让优质教育资源触手可及,助力更富创造力的教育未来。

——腾讯云教育行业业务总经理/杨晖

当前,人工智能技术正在迎来新一轮爆发式大升级,在教育领域的应用也已经逐渐渗透到了教学的全流程。而智能乐器的核心价值,也与音乐教育息息相关。

未来,我们希望可以通过新一代的人工智能技术,依托更具想象力的智能硬件,给每一位音乐爱好者提供更加个性化、有趣、高效的学习产品,让人人都能切实感受到音乐的快乐与意义。

——小叶子音乐科技创始人兼CEO/叶滨

国家在推动教改,企业在发展技术。巨大的变革之力都指向一个目标:培养下一代中国儿童,成为未来世界的引领者。

我们团队一步步研发新的算法,一点点诠释未来的教育,谨慎地把技术融入到校园和家庭。因为作为一家专注教育的人工智能公司,我们只能怀着「手持利刃,心怀慈悲」的心态,才担得住这份责任。

——图灵机器人联合创始人/郭家

教育智能硬件行业可以称之为是一个最考量企业综合优势的行业。对入局者来说,既需要懂「教育」,懂多年龄段体系化的内容与场景,懂如何满足家长与青少年的差异性需求;又需要懂「智能」,懂如何将以 AI 为代表的最新科技落地应用;还需要懂「硬件」,能理解硬件的研发、生产、迭代升级、供应链管理等全流程。

这样既懂「教育」,又懂「智能」,还懂「硬件」的公司,要能同时拥有「教育」+「智能」+「硬件」三种不同的基因,对于组织是个难题,对于最终决策人,更是噩梦。目前全球并没有成「体系」的教育智能硬件,不过相信只要是涉及到智能硬件的竞赛,终局胜者应该是在中国。

——鲸鱼机器人联合创始人/吕佩章

2024 年,教育智能硬件行业将继续迎来快速增长和创新。随着人工智能、虚拟现实、增强现实等技术的发展,教育硬件设备的功能和性能得到了极大提升,教育智能硬件行业正在成为教学中不可或缺的一部分。

未来个性化学习将成为主流趋势。教育智能硬件不再局限于传统的教学方式,而是致力于满足不同学生的个性化学习需求。教育智能硬件产业将在 AI 人工智能时代为教育事业的发展和学生的成长提供更加强大的支持和帮助。

——小熊尼奥董事长兼 CEO/熊剑明

自 1924 年人类第一次发现脑电波至今,脑机接口已经走过第一个百年。过去的百年中,各行各业发生了天翻地覆的变化,从神经科学到计算机到集成电路以及人工智能,这些都催生了脑机接口这个交叉领域。

脑机接口技术在医疗、健康、教育、娱乐等众多领域有广阔的应用前景。强脑科技用脑机接口底层技术帮助孤独症儿童得到早期有效干预,帮助注意力缺陷儿童得到训练和康复。同时,我们也与 K12 和高校合作,提供课程、赛事、科研等方案,希望为脑机时代培养顶尖科技人才。

——浙江强脑科技有限公司创始人兼 CEO/韩璧丞

智能学习硬件迎合了智能学习的大趋势,发展迅速。以大模型为代表的这一波 AI 技术革新更进一步的推动了更个性、更精准和更拟人的学习技术在智能学习硬件上的加载,有望在同步、复习、备考、拓展等几个重要的学习场景全方位地帮助学生提升学习效率和减轻老师的负担。

智能学习硬件的本质是教辅工具,与传统形态的教辅图书并没有本质区别,自始至终是一个更加高阶的智能化工具而已。正如词典到智能词典笔的演进,其效果取决于每个学习者使用工具的情况。学习是一个知识内化的过程,离不开老师的引导鼓励、个人自身的习惯养成等非技术因素,「君子性非异也,善假于物也」,期待着每个学习者在智能学习技术的支持下都成为高效学习者!

——玩瞳创始人/黄勇

当下人工智能、元宇宙等新兴技术进入蓬勃发展的关键时刻,智能化将会在各个领域广泛应用,软硬一体化是智能化在教育领域落地大规模使用的重要形式,将硬件和内容服务两个不同的基因融合在一起是一件非常困难的事情,也是智能教育硬件企业面临的一大痛点。

智能教育硬件的核心竞争力不是硬件,而是如何将教育和智能硬件的内容+服务相融合。未来 3 — 5 年,做得好的教育智能硬件公司一定是内容+服务双驱动的公司。

——格如灵 CEO/张琨

新时代下,新质生产力已经渗透到教育行业,教育正朝着高科技、高效能和高质量的方向发展。在此背景下,以智能学习机为代表的教育智能硬件领域已经进入高速发展的快车道。

在洋葱学园看来,学习机的关键是要能帮学生实现个性化的自主学习,并且要能在过程中让家长放心,最终为孩子的学习效果负责。这就要求我们在学习机的技术研发上,不仅要做学生自主学习的陪伴者,而且同时也要成为家长教育规划的辅助者。因此,洋葱学园将学习机拆成三个关键要素:数字内容、学习体验和健康陪伴。

人工智能作为最重要的新质生产力之一,正在学习机的产品上发挥重要作用。作为教育科技企业,我们要把握学习的本质,同时为学习体验和学习效果负责,这样才能以科技促进教育高质量的均衡发展。

——洋葱学园联合创始人兼董事长/杨临风

教育智能硬件在未来 1 - 3 年内会迎来巨大的升级,AI、VR、MR、数字人、空间计算等技术会彻底颠覆目前基于平面视频、PPT 等载体的传统形态。

在这样的趋势下,知识内容会大量使用 3D 互动内容、多数字人互动、全数字化实验课程、数字孪生等技术。而教育硬件也会进行相应升级,并迎来巨大的机遇期。

——萌科科技 CEO/郄晓烨

未来教培市场的走向一定是人工智能+伴学助教相结合的模式以及人和 AI 的有机结合、教和育的分离。AI 将替代一对一和线下老师授课,通过学习路径规划做到有教无类、个性提升学习,解决孩子自主学习问题,通过真人学伴教练督导和管理孩子学习,解决孩子习惯问题,以及激发孩子学习的动力,做到陪伴监督、激励唤醒的作用!

——赶考小状元创始人/周强

科技的快速进步正在深刻影响教育行业的发展,人工智能等前沿技术正在改变学习方式和学习场景。教育科技企业需要深度洞察用户需求,提供更有价值的教育解决方案。

我们将继续坚持以学生为中心,持续加大教育及科技研发投入,面向教育智能硬件不断创新,依靠科技的力量,推动实现科学高效学习和终身学习,助力教育普惠。

——作业帮硬件业务负责人/李锡凌

智能硬件设备给教育行业的未来带来了无穷的想象,目前许多个体老师和机构老师都依靠硬件设备来提升自己的竞争力。在政策变动和市场需求个性化的背景下,学生之间的差异化特征越来越明显,现有的智能硬件的产品和服务也发生了相应改变。智能硬件产品和服务正在适应这些变化,以更好地满足用户的核心需求。

如今家长和企业消费能力的下降导致市场竞争激烈,可能对行业盈利能力造成影响。在这种情况下,硬件加网校、老师助教等模式尚待验证,学生的学习态度和督导者的管理服务成为决定教学成效的关键因素。随着技术的持续进步,未来的智能硬件设备将更加智能化和个性化,以更精准地满足用户需求。

——多鲸资本创始合伙人/姚玉飞

图片


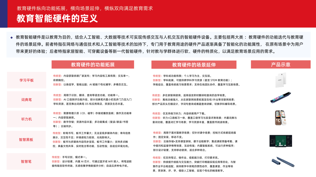
1. 教育硬件纵向功能拓展,横向场景延伸,横纵双向满足教育需求

教育智能硬件是以教育为目的,结合人工智能、大数据等技术可实现传感交互与人机交互的智能硬件设备。主要包括两大类:教育硬件的功能迭代与教育硬件的场景延伸。

教育硬件的功能迭代:特指在网络与通信技术和人工智能等技术的加持下,专门用于教育用途的硬件产品逐渐具备了智能化的功能属性,在原有场景中为用户带来更好的体验;

教育硬件的场景延伸:特指家居智能、可穿戴设备等新一代智能硬件,针对教与学群体进行软、硬件的特质化,以满足教育场景应用的需求。


图片

图片


1. 教育智能硬件可根据用户年龄与应用场景分别分类


教育智能硬件可按目标覆盖用户的年龄阶段具体应用场景两种模式进行分类,前者分为学前教育、K12教育、成人教育,后者分为在家、在校、在途。

图片

图片


1.1 三十年发展史,历经萌芽期-成长期-成熟期-多元发展期不同阶段

纵观教育智能硬件的发展历程,其可分为「萌芽期-成长期-成熟期-多元发展期」不同阶段,目前正处于多元发展期。萌芽期,以加快基础硬件渗透为核心目的。成长期和成熟期,在持续普及基础硬件基础上,从深度和广度横纵促进教育智能硬件的发展。多元发展期,双减后,教育主阵地转回校内,且大模型等 AI 技术赋能教育智能硬件,以「因材施教」为产品核心卖点。


图片


1.2 硬件进校:教育信息化发展新阶段,软硬协同构建智慧教育校园

在国家大力发展智慧教育背景下,公立教育体系数字化教学能力的持续提升需求最终落脚到教育智能硬件终端的升级上。

相应地,教育智能硬件进校可分为三个阶段:1998 - 2018年,萌芽成长期,教育信息化 1.0 阶段,以传统硬件厂商为主,旨在搭建智慧校园基础设施与系统平台;2018 - 2021年,成熟期,教育信息化迈入 2.0 阶段,教育硬件成为驱动教育数字化转型的重要载体;2021 年至今,疫情叠加双减,智慧校园加速落地,教育机构、互联网公司纷纷入局,构建教学应用、学习应用、数字校园全覆盖的智慧教育生态行列。


图片


1.3 硬件在家&在途:标准化硬件向多样化软件和应用转变

教育智能硬件在家庭消费端的的发展路径可分为四个阶段:1993 - 2013 年属萌芽期, 厂商与品类均相对有限,以辅助学科教育为主要目的;2014 - 2018 年属成长期,除学科教育外开始探索其他细分教育品类,产品类型进一步丰富,厂商着手整合线上线下教育内容;2018 年 - 2021 年,时逢「双减」政策出台,硬件市场迎来成熟爆发;2021 年至今属多元发展期,科技公司凭借大模型能力入局,核心在于「因材施教」,行业呈多元发展特征。


图片

图片


2.1 学校端关注教学效果与效率提升,家长端更青睐场景化的解决方案

在行业多元发展阶段,教育智能硬件也面对着教学管理者、师生、家长不同使用群体,于在校、在途、在家三大主流场景下的差异化需求。

总体而言,学校端关注智能教育硬件在教学中的应用效果和对教学管理的支持,旨在提升教学和办公效率。家长端关注智能教育硬件对孩子学习效果提升与良好习惯养成的作用,更期待具备整合多功能软件的硬件平台来覆盖学生在家和在途的各类场景。


图片


2.2 学校端追求教育流程全覆盖,家庭端个性化需求日渐多元

因教育智能硬件的使用主体和使用场景多元,因而需求各异,拆分来说:


校内场景:教师仍是教学活动的主体,对教育智能硬件产品的主要需求为:提升教学效率、学生学习监控和强互动、个性化教学;

家庭场景:家长期待智能教育硬件能够满足双减政策下课外补习的需求,同时通过个性化定制尽可能多地满足学习、练习、沟通、兴趣拓展等需求。

总结来说,不论校内场景还是家庭场景,对教育智能硬件的共性需求是护眼健康与内容安全。


图片


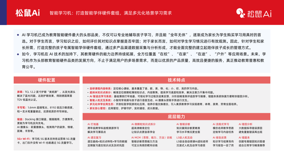
2.3 以 AI 学习机为例:满足家长多样化需求

以学习机为例,面对家长的多样化需求,AI 学习机可以更专业地辅导孩子学习,逐渐成为了家长为学生购买教育智能硬件时的必选项之一。

包括认知大模型等强大功能的接入,让 AI 学习机机在互动辅学、智能陪练、深度点拨、引导解析等多方面让孩子获得更加智能化、个性化的精准学习体验,也大幅提升了学习效率和效果。


图片

图片


3.1 多种 AI 技术生产成熟期不同

近年来人工智能技术飞速发展、愈渐成熟,逐渐多元化,推动 AI 技术在教育领域的规模化应用日渐升级。当下,可应用于教育领域的 AI 技术,可细分为知识图谱、认知计算、自然语言处理、语言识别、计算机视觉、深度神经网络、机器学习等等,距其生产成熟期的距离时间与所处阶段各异。


图片


3.2 AI 教育硬件通过技术发展、数据积累、算法完善向精细化、场景化、个性化迭代

随着教育智能硬件相关 AI 技术如知识图谱、自然语言处理、语音识别、计算机视觉日趋成熟,尤其是近两年来生成式 AI 与教育场景的结合日渐深入,AIGC 和大模型加持下的教育智能硬件,通过技术发展、数据积累、算法完善逐步向场景化、精细化、个性化迭代。


图片


3.3 AIGC 通过多元教育硬件产品场景应用,提升教育效率和效果

以生成式 AI 为技术基础的 AIGC 在教育智能硬件领域具有很大的发展潜力,其典型应用包括:智能作业辅导、个性化学习、智能交互、虚拟老师、交互式学习、特殊教育辅助。未来,行业有望进一步推进深层次、多样化的 「 AIGC +教育」应用场景落地。


图片


3.4 多家企业推出教育垂直大模型及小模型,推动大模型落地教育智能硬件

在 Open AI 开创大模型先河后,技术主导型企业如百度、讯飞等率先发布通用大模型,并尝试将其搭载到教育硬件上以解决一些普适性问题。随后如网易有道、猿辅导集团、作业帮、松鼠 Ai 等有一定教育数据资源积累的企业陆续推出教育垂类大模型,并落地多款硬件,覆盖多元化场景。


而像希沃、好未来等针对教育中的环节或学科,推出细分大模型,如数学教育模型,进一步细分大模型在教育智能硬件的应用。另外阿里在邀请教育企业接入其通用千问大模型的同时,发布以正教育模型支持教育细分场景,推动进一步的落地应用。


图片


3.5 成本可控、内容质量以及场景适配或将成为AI大模型持续向教育智能硬件渗透的关键影响因素

AI 大模型在教育智能硬件领域「机会」与「挑战」并存。论机会,大模型在教育智能硬件领域应用场景广阔,在进校场景,典型应用为中高考英语口语模考、教案 AIGC 助手;在电子消费场景,典型应用如语音助手、口语老师、作文批改、绘本阅读。论挑战,内容准确性把握、场景适配广度以及成本管控会是影响 AI 大模型向教育智能硬件渗透速度的关键因素。


图片

图片


4.1 学科类与素质类两大属性,家庭端与校园端两大领域,教育智能硬件多元产品持续创新

教育智能硬件从目的属性划分,可分为学科类与素质类两大类。其中学科类,在家庭端的三大核心产品为学习机、词典笔、听力机,凭借丰富资源与更容易与⼤模型等 AI 技术相结合的特点,产品迭代快速且显著,更容易刺激家⻓端购买。此外还有学习/错题打印机、电⼦单词卡等热销产品;在校园端的两⼤核⼼产品则为教育⼤屏/智慧⿊板和智能⼿写笔/板;素质类,则可细分为可穿戴设备、早教机、教育机器人等多元产品。


图片


4.2 「护眼」成为家长购买决策重要考量,墨水屏技术增长迅速、渗透率有望提高

家长对孩子的用眼健康具有较高的关注度,电子墨水屏护眼无蓝光得到广泛认可。目前市场上学习平板可根据屏幕类型拆分为墨水屏与液晶显示屏(LCD)两种。墨水屏的蓝光比例更接近传统纸张,护眼效果好,而尽管多数厂商采用智能调光技术等手段,但液晶显示屏的护眼效果有限。

2023 年,搭载电子墨水屏的学习平板市场渗透率不足 8 %,销量增长迅速。根据洛图科技线上监测数据,搭载墨水屏的学习平板 2023 年销量同比大涨 870 %,但销量占比为 7.8 %,同比增长 6.9 %,主要得益于小猿学练机和科大讯飞等产品销量爆发,同期液晶显示屏幕学习平板增长<1 %。


图片


4.3 疫情+双减夯实消费者心智基础,AIGC 技术推动学习机迎来下一增长点

疫情叠加双减,强势拉动学习类独立硬件终端需求,夯实学校-家长-学生三端对于学习平板认可度与使用习惯,促成学习机从 1 到 10 的快速增长。

伴随AIGC技术加速赋能,学习机有望实现从伴学工具向个性化导学过渡演进,「学+练」模式或成为学习机核心竞争点。在智能化迭代、动态学生画像、学习路径规划等维度,学习机可重塑产品与用户体验,并凭借丰富内容资源向教育资源相对匮乏的城市与地区放量,促成从 10 到 100 的迭代。


图片


4.4 本地化技术+内置丰富功能及数字资源、词典笔未来或定位为多功能教育智能硬件

得益于 OCR、AI、CPU 芯片等技术发展,词典笔离线状态功能强大,用户使用场景从在家联网场景拓宽至在校/在途非联网场景,使用时长也在进一步扩张。

词典笔突破语言学习功能(识别、翻译、查询等),学科适用范围扩大,辅助学习方式不断拓宽。部分词典笔内置小初高多门乃至九门学科资源,甚至推出词典笔 OS 和应用商店,支持安装多款学习相关应用,扩充软件生态,支持多种辅助学习方式。


图片


4.5 英语学习刚需性、产品形态便携叠加AI技术,促成听力机成为智能教育硬件赛道黑马

⼒机⼜称听⼒宝,服务于英语、语⽂等学科听说背诵的细分场景,可替代传统的复读机,便于学⽣利⽤碎⽚化时间⾼效「磨⽿朵」。产品便携性、⾳质与内容资源丰富度是听⼒机的主要消费决策因素。新⼀代听⼒机更可通过集成先进的教育资源和搭载如⼤模型等 AI 技术,极⼤地丰富⽤户的学习体验,成为⼀个功能全⾯、互动性强、多场景覆盖的学习端⼝。

根据魔镜分析+数据,在 2023 年 2 ⽉- 2024 年 1 月期间,听⼒机在主流电商平台冲出重围,市场规模同比增速超过 500 %,销售额近 2 亿元,增长迅猛。同时,听力机的行业集中度高,CR5 ⾼达 95 %,头部厂商如听力熊、倾听者、网易有道、牛听听、阿尔法蛋,围绕不同市场需求,推出了不同市场价格的各类低、中、高端机型。


图片


图片


5.1 教育信息化仍具较大增长空间,未来发展关键在于打通硬件设施与软件应用

随着国家政策对个性化与泛在化教育的要求逐步明确,对教育软硬件协同能力、教育生态建设要求也进一步提高。

以校园场景为例,由于使用门槛较高、使用体验不佳,导致软硬件设备闲置率高,部分产品功能使用不足 1 %。未来,硬件设施与软件应用的有效结合将通过如智慧教学云等平台,整合不同品牌和类型的设备,打破数据孤岛,赋能教学管理者、教师、学生、家长的多元价值主体。


图片


5.2 内容升级与 AIGC 技术迭代助力软件生态升级,实现软硬结合的教学互动体验

一方面,信息技术学科重要性提升、⼈⼯智能教育普及以及新体育/新实验考试将带动现有教育硬件产品的智能化升级;

另一方面,随着 AIGC、⼤模型等 AI 技术发展,以「教与学」为核⼼,通过软硬件协同,为师⽣及教学管理者提供贯穿课前、课中、课后全流程,全⽅位、多⻆度的 AI 化服务及解决⽅案,如智能备课系统、智能作业系统等,已成智慧教育发展新趋势。教育智能硬件打通多重场景、⼴泛连结⽣态的能⼒显著增强。


图片


5.3 以学生为中心,家长、学校和教师围绕学生构建生态,转向个性化教学

学校端和家庭端的个性和共性需求,和新一轮 AI 技术范式催生教育智能硬件不断进行丰富功能和品类创新。承载着AI技术智能化、个性化、高效化的教育智能硬件,正逐步覆盖学生教学领域和成长领域。以学生为中心,家长、学校和教师围绕学生构建相应生态,从而推动教育智能硬件产品矩阵的完善和家庭、学校内外等多场景的一体融合,最终实现从统一化教学向个性化教育的转变。


图片

图片


6.1 智能教育硬件商业模式从硬件功能型迭代为配套内容资源和增值服务型

伴随技术升级与行业发展,教育智能硬件的目前逐步从硬件功能型,迭代为配套内容资源和增值服务型,盈利点逐渐从硬件本身向配套内容和增值服务延伸。以前,消费者追求续航、功能、显示效果等硬件属性。现在,除⾮变⾰性功能进步,普通质量进步为消费者带来的边际效⽤较低,消费需求从⽽转向功能、服务体验。相应地,集成⽅逐渐从硬件⽅转移⾄软件⽅。


图片


6.2 新型商业模式有望利用用户粘性与品牌口碑创造品牌第二增长点

随着市场竞争的加剧和用户需求的多样化,企业正逐步从单纯依赖硬件销售的盈利模式转向通过配套内容资源和增值服务来实现收益。这种转变不仅能够为企业带来更稳定的收入流,还能够通过提供更加个性化和全面的服务来增强用户体验和品牌忠诚度。


图片


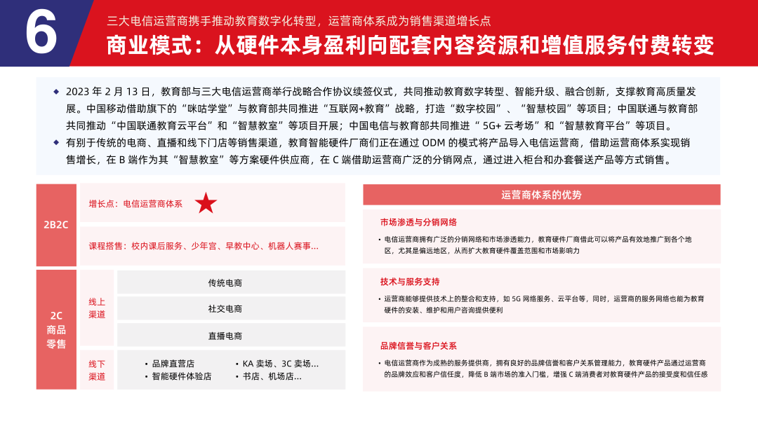
6.3 三大电信运营商携手推动教育数字化转型,运营商体系成为销售渠道增长点

2023 年,教育部与三大电信运营商举行战略合作协议续签仪式,共同推动教育数字转型、智能升级、融合创新,支撑教育高质量发展。中国移动借助旗下的「咪咕学堂」与教育部共同推进「互联网+教育」战略,打造「数字校园」、「智慧校园」等项目;中国联通与教育部共同推动「中国联通教育云平台」和「智慧教室」等项目开展;中国电信与教育部共同推进「 5G+云考场」和「智慧教育平台」等项目。

有别于传统的电商、直播和线下门店等销售渠道,教育智能硬件厂商们正在通过 ODM 的模式将产品导入电信运营商,借助运营商体系实现销售增长,在 B 端作为其「智慧教室」等方案硬件供应商,在 C 端借助运营商广泛的分销网点,通过进入柜台和办套餐送产品等方式销售。


图片


图片


7.1 传统自习室、教培机构、托育机构因多种目的积极转型智习室

AI 智能自习室即基于人工智能和物联网技术打造的智能自主学习空间,通过教育智能硬件进行承载,也可结合线下物理空间进行覆盖。

过往,选择付费自习室的人群多为普通职员、学生和高层管理者。「双减」加之出生率下降后,大量的学科教培机构和托管机构压减出局,因培育消费者、进行产品体验、平衡成本等目的,积极进行升级转型,纷纷打造 AI 智习室项目。


图片


7.2 AI 智习室模式:以「硬件+软件+服务」为核心,产品与人成重要要素

AI 智习室以「硬件+软件+服务」为核心,通过提供数据化、个性化的学习体验、有利于培养学生自主学习模式,是对传统教育环境的创新补充。

当前受制于自主学习门槛高,而中小学生尚未完全掌握学习能力和学习技巧,对自习室的需求以练习为主。AI 智习室将线下自习室、学习规划、教育智能科技辅助相结合,其普及和完善,有望进一步打开教育智能硬件的中小学市场。


图片


7.3 AI 与智能硬件重塑线下智能自习实体空间

AI 智习室通过提供自适应学习设备、个性化学习路径和智慧伴学体验,重构自习室产品模式,从服务内容、商业模式、教学效果等角度打造智习生态,成为学生学习需求的有效承载方。

AI 智习室强调产品与人的互动,而不是简单的人使用产品,从而将传统自习室的自主练习升维成自主学习,成为学校学习场景外的补充。


图片


7.4 各路企业抢占先机,凭差异化服务突围

目前,市场上存在两类自习室模式:一种是品牌自营模式,如好未来、爱学习、读书郎等头部教育机构布局 AI 智习室,凭借其品牌知名度、师资力量和渠道优势,迅速抢占市场份额。另一种是非自营模式,如万聪、赶考小状元等新兴企业凭借差异化服务异军突起,占领市场。

相较来说,自营模式注重品牌总规模的发展,非自营模式则更注重灵活性和适应性。不过无论哪种模式,对于智习室来说,建立与课程内容密切相关的硬件设施和服务体系至关重要,如此才能确保用户对其长期的信赖和忠诚度。


图片

图片


8.1 硬件门槛降低,内容和服务将成为核心竞争力

随着硬件技术的成熟和成本的降低,硬件本身的差异化将越来越小。未来,谁能提供更优质的内容和服务,谁就能在竞争中脱颖而出。例如,一些教育智能硬件厂商已经开始提供个性化学习计划、AI 教学辅导等服务,为用户提供更加优质的学习体验。


图片


8.2 完整性场景解决方案将成未来发展方向

教育是一个复杂的系统工程,需要软硬件结合、线上线下融合才能真正实现效果。因此通过分析用户数据理解用户需求,从硬件、软件、内容、服务等多个方面出发提供完整的场景方案,已成行业新标准。例如,一些教育智能硬件厂商已经开始与学校合作,提供智慧教室一体化解决方案。


图片


8.3 教育智能硬件助力打造家长、学生、学校、三方的生态闭环


当前,教育智能硬件多通过「数据+硬件+软件+内容」的方式为用户提供更好的产品服务,同时也可以通过每个环节产生价值的增值。

预计未来随着科技公司、互联网公司纷纷入局,内容和服务将会成为智能教育硬件更为重要的部分,并通过这个生态闭环完成家长、学生、学校三方的联通和融合,同时智能教育硬件也将成为学科教育机构向非学科教育转型的重要载体。

生态闭环中衍生出的「数据」通过交付 AI 系统进行学情分析,从而掌握更多学生学习的相关信息并且有助于个性化、定制化作业的布置,也将会进一步推动公司做出战略性调整。


图片

图片


9.1 上游提供基础设施支持,中游丰富产品矩阵,下游拓展销售渠道

教育智能硬件产业链分为上游硬件及软件、中游产品制造、下游渠道和用户。上游主要为基础软、硬件供应商,中游为教育智能硬件的品牌商,下游主要为教育服务机构和售货渠道商以及消费者。


图片


9.2 大模型时代下,持续迭代的产品力是致胜法宝

在行业标准还难以统一的背景下,大量智能硬件只能聚焦于单一场景,很难形成规模化,因此维持和持续打造爆款就需要依赖生态系统的支撑。

展望未来,随着教育信息化的不断发展,教育硬件市场将继续保持增长态势,内容占比会越来越高。例如一台价值千元的硬件,优质、科学、交互性更好的内容会逐渐超过硬件成本。诸如百度、科大讯飞、网易有道等新型科技企业,以生态反哺产品,凭借高效的产品反馈更新速度,始终迎合消费者的需求;而如猿辅导集团、松鼠 Ai 等拥有海量题库资源和用户教育信息的企业,凭借数据上的优势可以培养出更专业的教育大模型。


图片

9.3 产品异化与创新并行,推动行业发展,加剧市场竞争

在过去的教育硬件行业中产品同质化现象较为普遍,特别是在一些热门品类如学习机、智能手表等。然而,随着教育基础设施的完善,市场竞争加剧企业开始寻求通过创新来区分产品,如开发具有特定教育场景应用功能的智能硬件,或者通过提升用户体验来增强产品竞争力。这种异化与创新并行的现象,推动了行业的技术进步和产品多样化,同时也加剧了市场竞争。

行业集中度降低,围绕自主学练这一核心诉求,针对在家场景、在校场景,注重更好的人机交互,以提高练习和学习效率为目的的「技术型」和「内容型」产品正在崛起。


图片

图片


10.1 需求端:政策推动和技术奇点共同助力教育智能硬件市场扩张

教育信息化利好政策、「双减」政策、人工智能国家发展战略,多重利好政策下,教与学群体对教育智能硬件的需求增加,同时技术进步和市场因素的成熟为教育硬件市场的爆发提供了条件。承接多元需求,教育智能硬件产品进一步细分为学情分析方向、陪伴学习方向、素质教育方向,并落地为多元产品矩阵。


图片


10.2 供给端:基础设施的成熟和应用场景的丰富为企业入局提供良机

从供给端来说,教育硬件行业的参与者可以分为传统硬件企业和新型科技企业两大类。传统企业如步步高、小天才,其深耕教育硬件多年,但产品形态上相对单一;新兴科技企业如科大讯飞、新东方、网易有道、猿辅导集团、松鼠 Ai 等,他们或拥有强大的大模型技术优势,或拥有海量的教育数据资源,并向硬件市场迅猛拓展。总而言之,每个阶段新兴企业的进入都为教育智能硬件市场带来了新的竞争活力,推动市场规模进一步攀升。


图片


10.3 2024年教育智能硬件市场规模将近千亿元

在校生人数:结合新生人口下降趋势和稳步提升的在校生率,假设 2024 年在校生人数为 2.29 亿人,预计 2027 年为 2.26 亿人。


客单价:考虑到近些年教育硬件品类逐渐丰富,学习机、词典笔、听力机、智能手写笔等高附加值产品销量逐步攀升,因此假设 2024 年客单价为 500元/年,往后逐年按 50 元递增。


渗透率:结合已有资料和专家访谈,假设 2024 年教育硬件渗透率为 68 %,保守预计 2027 年将达到 72 % 。


市场规模:以“市场规模 = 在校生人数 * 渗透率 * 客单价(每年)”对 C 端教育硬件市场进行估算,其中 2022 年后由于”双减”政策的落地和 AIGC 技术大发展,教育硬件需求量爆发,导致 2024 年 C 端教育智能硬件市场规模超 800 亿元,加上 B 端教育智能硬件超 200 亿元的市场规模,预计 2024 年教育智能硬件市场规模突破千亿元。


图片


10.4 学习平板满足多种场景需求,占据教育智能硬件主流

随着 AI 技术的发展,学习平板不再仅仅是简单的电子教辅工具,而是通过集成先进的 AI 技术,提供更加个性化和互动性强的学习体验,能够覆盖在家、在校和在途全场景需求,预计未来将持续在中国市场上占据主流;智能⼿表满⾜家⻓对孩⼦的安全定位、监督和照看等多种需求,家⻓⽀付意愿和孩⼦接受程度都⾼,将持续保持 200 亿左右的市场规模;另外如词典笔、电⼦学⽣卡、听⼒机、智能学习灯等智能硬件为特定场景的补充,市场规模待提升。


图片


图片


图片

图片

图片

图片

图片

图片

图片

图片

图片

图片

图片

图片

图片

图片

图片

图片

图片

图片

如需 PDF 文件,请添加多鲸小助手微信【duojingxzs】并备注【教育智能硬件】。



上海市徐汇区淮海西路55号申通信息广场207室

北京朝阳区建外SOHO东区3号楼1206室

广州市天河区天河路203-232号万菱汇国际中心46层
多鲸资本
四大业务
多鲸洞见
团队介绍
合作机构